您好!欢迎访问东莞宏顺化工有限公司官方网站!
诚信通
返回首页 |
4新闻资讯
您的位置:首页  ->  新闻资讯  -> 公司动态

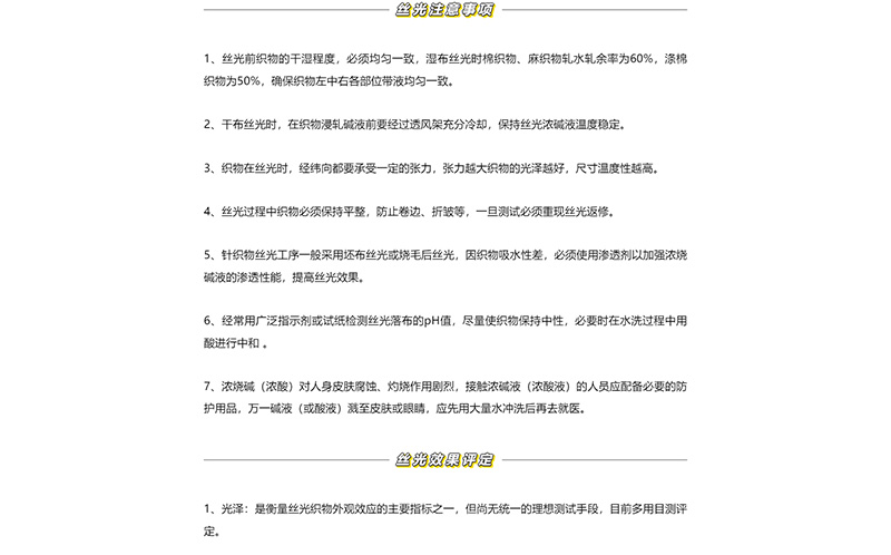
丝光工艺及常见问题及克服办法

文章出处:公司动态 责任编辑:东莞宏顺化工有限公司 发表时间:2026-01-26
  

专业印染助剂源头厂家,助您提质增效降成本!

东莞市沙田镇齐沙工业区

电 话:0769-23290086

联系人:13717174366/何先生

    关注手机站
    添加微信
    关注微信小程序
咨询

电话

电话

0769-23290086

手机

何先生

137-1717-4366

微信号

添加微信

微信号

公众号

公众号

小程序

关注微信小程序

小程序

手机站

关注手机站

手机站